NIPPON STEEL
  • About Nippon Steel TOP
    • Top Message
    • Carbon Neutral Vision
      • Corporate Profile
      • Executives
      • Organization
      • Chronology
      • Corporate Philosophy
      • Overview of the Nippon Steel Group's Business
      • Offices
      • Manufacturing Bases
    • Promotion of Digital Transformation Strategy
    • Machinery & Materials Procurement
    • ISO Certificate Download
    • Corporate Governance
    • At a Glance
      • List of movies
      • Publications
      • Nippon Steel E-mail Information Service
  • Products TOP
      • Steel plate
      • Steel sheets
      • Electrical Steel Sheets
      • Structural steel
      • Pipes and Tubes
      • Railway, Automotive, Machinery Parts
      • Titanium
      • Stainless steel
      • Steel slag
    • Use application
      • Use application TOP
      • Automotive
      • Energy
      • Railways and shipping
      • Construction
      • Consumer Electronics
      • Nippon Steel Group's Metal Products Brands for Design
      • News and events
      • Catalog Download
      • Contact Information : Products
  • Research & Development TOP
    • R&D Laboratories
    • Technical Papers and Reports
  • Carbon Neutral
  • Sustainability TOP
    • Nippon Steel Group's Contribution to SDGs
    • Partnerships with Shareholders and Investors
    • Sustainability Topics
    • Reports
    • GRI Standard Index
    • Nippon Steel's Sustainability Materiality
      • Safety
      • Environmental Management
      • Disaster Prevention
      • Quality Management
      • Research & Development
      • Intellectual Property Management
      • Production and Supply Chain Management
      • Respect for Human Rights
      • Diversity & Inclusion
      • Utlization and Development of Human Resources
      • Environmental Preservation/Creation Activities in Communities
      • Activities mainly in the Support of Education, Sports and Arts
      • Securing of Profit and Enhancement of Corporate Value
      • Profit Distribution
    • Governance
    • Awards and Commendations from External Organization
  • Investors TOP
    • Management Plan
    • Financial Information
    • IR Archive
    • Stock & Corporate Bonds
    • To Our Shareholders
    • IR Topics
    • Investor FAQs
    • IR Calendar
    • IR Site Map
  • JP
  • EN
  • CN
Contact Information
INVESTORSINVESTORS

FACT BOOK 2022

Basic Facts About Nippon Steel
  • ● Group's Guiding Principles · Employee Action Guidelines
  • ● Subsidiaries and Affiliates
  • ● Directory of Nippon Steel
  • ● Environmental Considerations
  • ● Business Plan
  • ● Business Integration among Group Companies
  • ● Steelmaking Operations
    • Production
    • Energy
    • Steel Manufacturing Process
    • Domestic Distribution Routes of Iron and Steel Products
    • Recycling of Steel Cans
    • Raw Materials and Fuel
    • Iron and Steel Statistics
    • Power Supply
    • Outline of the Manufacturing Base
    • Steel Trading
    • Japan's Imports of Steel-related Products
    • Japan's Exports of Steel Products
  • ● Social Contributions
  • ● World Steel Industry
  • ● System Solutions
  • ● Financial Summary
  • ● Executive Management and Fellows
  • ● Personnel and Labor Relations
  • ● Public Relations
  • ● Overview
  • ● Investor Relations
  • ● Organization
  • ● Engineering and Construction
  • ● Research and Development
  • ● Strategies of digital transformation
  • ● Chemicals and Materials
  • ● Global Network

Text Size:

  • S
  • M
  • L
  • print

Steelmaking Operations

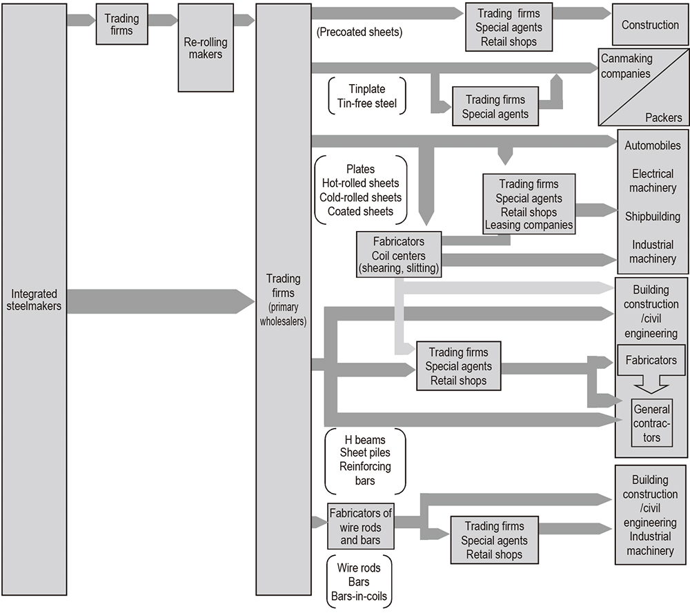
Domestic Distribution Routes of Iron and Steel Products

Sales Method

  • Tied sale
    Specified customers's order contents (price, volume, specifications, etc.) are informed to steelmakers, and those steel products conforming to the order content are produced for them. Contracts are made between steelmakers and trading firms and between trading firms and customers in this sales form.
  • Retail sale
    Steelmakers sell steel products to retailers and trading firms without end users being specified, and the retailers and trading firms stockpile the steel products which are purchased at their responsibility and risk and then sell the products with their own sales efforts, taking into account the market and other conditions.

Distribution Routes

Distribution Routes

Transport Mode of Steel Products for Domestic Customers

Sixty percent of domestic transport of steel products is by coastal shipping and forty percent by truck.

Transport Mode of Steel Products for Domestic Customers
Click to see larger image
  • Prev
  • Next
Investors
  • IR Topics
  • Investor FAQs
  • IR Calendar
  • IR Site Map
Management Plan
  • Business Plan & Strategy
  • Disclosure & Dialogue Policy
  • Basic Policy on the Composition of Persons to Control Decision-Making over the Financial and Business Policies of Nippon Steel
  • Business risks and other risks
Financial Information
  • Financial & Investment Strategies
  • Consolidated Operating Highlights
  • Financial Outlook
  • Segment Overview
  • Interactive Analysis Tool
IR Archive
  • Financial Results
  • Business Plan & Strategy
  • Integrated Report
  • Additional Facts
  • Annual Securities Report
  • Financial Report
  • Interim Report
Stock & Corporate Bonds
  • Stock Quotes
  • Dividend Policy
  • Capital & Stock Data
  • Credit Rating & Corporate Bonds
  • ADR Information
  • Analyst Coverage
  • Articles of Incorporation & Share Handling Rules
To Our Shareholders
  • At a Glance
  • General Meeting of Shareholders
Materiality of Sustainability Issues
  • Securing of Profit and Enhancement of Corporate Value
  • Profit Distribution
Sustainable Finance
  • Green Bond
  • About Nippon Steel
    • Top Message
    • Promotion of Digital Transformation Strategy
    • Machinery & Materials Procurement
    • Corporate Governance
  • Products
    • Use application
    • News and events
    • Catalog Download
    • Contact Information : Products
  • Research & Development
    • R&D Laboratories
    • Technical Papers and Reports
  • Carbon Neutral
  • Sustainability
    • Safety, Disaster Prevention and Environmental Management
    • Quality, Research & Development, and Intellectual Property Management
    • Production
    • Human Resources, Diversity & Inclusion
    • Together with Communities
    • Enhancement of Corporate Value and Profit Distribution
    • Governance
  • Investors
    • Management Plan
    • Financial Information
    • IR Archive
    • Stock & Corporate Bonds
    • To Our Shareholders
    • IR Topics
    • Investor FAQs
    • IR Calendar
    • IR Site Map
  • Newsroom
  • Legal Notice
  • Privacy Policy and Privacy Notices
  • Cookie Policy
  • Contact Information
  • Sitemap
Copyright NIPPON STEEL CORPORATION. All rights reserved.
Page Top