環境への取り組み(山口製鉄所)
環境への取り組み
環境保全


自然と産業の調和を図るため、操業当初から緑化活動を推進しています。昭和59年緑化優良工場として通商産業大臣賞、昭和61年には緑化推進運用功労者として内閣総理大臣賞を受賞しました。
リサイクル

山口製鉄所では、製造工程で発生する副産物中に含まれる有用金属について専用の溶融還元炉(SAF*サブマージ式電気炉)でリサイクルをするなど、資源の徹底的な回収・再利用を推進しています。
大気・水質の保全


環境に配慮した製鉄所を目指し、使用する水は7割以上を循環使用しています。排水については毎日分析を行っています。きれいな水と空気を守るために集塵設備や廃酸処理設備など諸設備が環境の浄化に大きな効果を発揮しています。
環境保全の理念・方針
基本理念
山口製鉄所は全事業活動において環境保全・省エネルギー・資源リサイクル等を推進し、ステンレスその他製品の提供を通じて、豊かで持続可能な社会の基盤づくりに貢献していきます。
基本方針
- 1環境リスクマネジメント及び対策の推進
- 2環境に強い人づくり
- 3環境負荷低減に向けた活動の推進
ISO14001認証を取得
山口製鉄所は、環境マネジメントシステムISO14001の認証を取得しています。
ISO14001の認証とは、ISO(国際標準化機構)が定めた環境管理上の必要な基準が維持・実行され、環境管理システムの継続的改善が図られる体制が整っていることが審査により認められたものです。
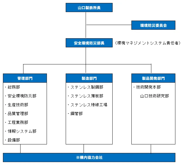
環境管理体制
当所の環境マネジメントシステムを運営するための実行体制を下図に示しています。
所長をトップマネジメントとして、所の環境防災委員会で環境マネジメントプログラムの審議を行います。
環境管理責任者は所長より任命されます。
